

One of many possible envisioned scenarios is to give the Turn-light Box to a loved one as an expression of the giver’s personal energy. The recipient could then keep the box in a special place, such as a shelf or drawer in the home. The recipient could, perhaps in a moment of longing for the giver, activate the giver’s energy using the box. The energy is activated as a unique pattern of light colors and intensities corresponding to the amplitude and direction of the electrical current generated and stored within the box.
Technical Implementation
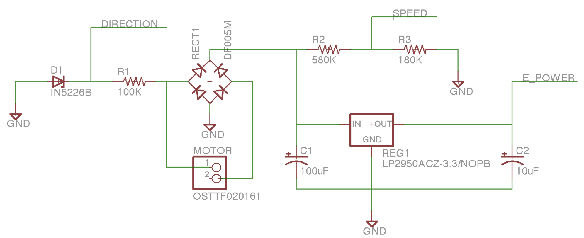
The energy mementos circuit uses a voltage divider and zener diode to measure voltage and direction of power generated by turning a small DC motor by hand (100:1 gear ratio). An Arduino mini is also used. The Arduino is programmed to wake when voltage is detected on the SPEED pin and begin sampling voltage and direction. The measured energy metadata is stored in the onboard 512 bytes of EEPROM. A small switch is used to “play back” recorded energy an BlinkM RGB LED.


The following circuit uses a voltage divider and zener diode to measure voltage and direction of power generated by turning a small DC motor by hand (100:1 gear ratio). An Arduino mini is also used. The Arduino is programmed to wake when voltage is detected on the SPEED pin and begin sampling voltage and direction. The measured energy metadata is stored in the onboard 512 bytes of EEPROM. A small switch is used to “play back” recorded energy via a BlinkM RGB LED.

Further Technical Documentation
https://blog.thingm.com/2011/02/thingm-project-feature-energy-mementos/
Related Publications
Pierce, J. & Paulos, E. (2010, Best Short Paper Award). Designing for emotional attachment to energy. To appear in Proceedings of Design & Emotion conference. Chicago, Illinois, USA. D&E ’10.
Pierce, J. & Paulos, E. (2010). Materializing energy in everyday life. In workshop proceedings of workshop Examining Appropriation, Re-use, and Maintenance for Sustainability. CHI ’10.
[ACM]